
智能眼镜新赛谈,互联网大厂纷繁争上牌桌。客岁,阿里巴巴推出了首款自研AI眼镜——夸克AI眼镜S1。该款眼镜凭借镜腿换电续航、双显双光机近眼深切、3K视频直出等中枢立异点,收货一大波关切,其背后的硬件竖立也成为行业热议的焦点。
近日,我爱音频网详备拆解了夸克AI眼镜S1,在其里面发现选拔了2颗想远半导体SY6302电量计,弘扬测量内置电板的电流、电压和温度,保险眼镜供电安全。

夸克AI眼镜S1在外不雅上主打泛泛隐形,打算高度逼近鄙俗眼镜。眼镜选拔威灵顿方框打算,玄色为主颜色;镜框左侧搭载有摄像头,右侧对称式打算了率领灯,支配镜片均搭载了屏幕,镜框内侧鼻托选拔了金属支架,硅胶气囊鼻垫,中间设立有一颗麦克风拾音孔。镜腿最窄处仅有7.5mm,视觉成果更微弱。

在功能竖立上,夸克AI眼镜S1相沿近眼深切,相沿1200万像素拍照和3K摄像,搭载了夸克同学超等AI助理,可提供AI问答、随身翻译、备忘指示、智能提词、商品识价、灌音纪要、看一下支付等AI功能。音质上,眼镜搭载大振幅、双音圈、大振膜扬声器,呈现出三频平衡的好音质。续航上,立异选拔可拆卸电板打算,通过换电板显贵延伸续航时分。

通过拆解了解到,夸克AI眼镜S1内置240mAh锂电板,搭载方形扬声器、MEMS麦克风、MCU、音频功率放大器、LED驱动器,并搭载了想远半导体SY6302电量计,滚球app官网弘扬测量内置电板的电流、电压和温度。

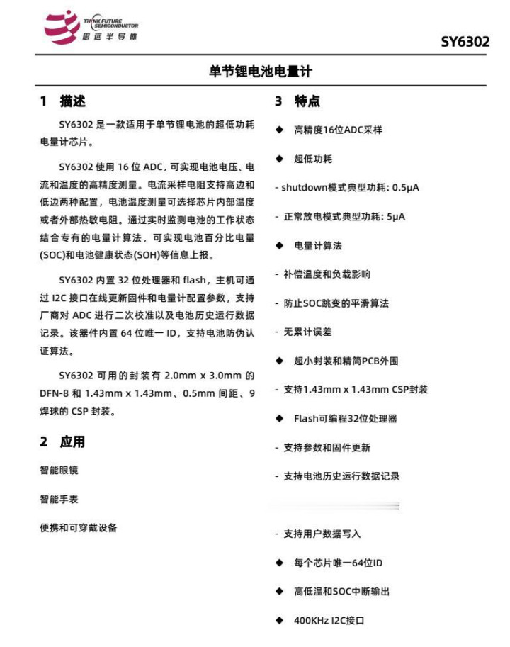
想远半导体SY6302是一款适用于单节锂电板的超低功耗电量计芯片。SY6302使用16位ADC,可结束电板电压、电流和温度的高精度测量。电流采样电阻相沿高边和低边两种竖立,电板温度测量可弃取芯片里面温度概况外部热敏电阻。通过及时监测电板的职责情景连合独有的电量计较法,可结束电板百分比电量(SOC)和电板健康情景(SOH)等信息上报。
SY6302内置32位处理器和flash,主机可通过I2C接口在线更新固件和电量计竖立参数,相沿厂商对ADC进行二次校准以及电板历史运转数据纪录。该器件内置64位独一ID,相沿电板防伪认证算法。

想远半导体SY6302详备贵寓图。据我爱音频网拆解了解到,想远半导体的电源照应类芯片当今已被小米、OPPO、REDMI、散步者、倍想、韶音、绿联、万魔、猛玛、博雅、神牛、闪克、优篮子、眷蜀、西圣、飞利浦、三星、一加、字节卓绝、JBL、小天才、Cleer、Nothing、捷波朗、斯莫格、NuPhy、高驰、翡声、枫笛、海尔昆玉、泥炭、左点、TG、iQOO、想象、传音、科大讯飞、用维、公牛、Fiio、翡声、MEES、YOBYBO、HAYLOU、DENON、Oladance、XTOUR、final、酷睿视、Skullcandy、vivo、QCY、声阔、realme、魅族、百度、网易、哈曼、233621、魔宴、立异科技等国表里知名品牌选拔。
此外,左侧镜腿拆解后,发现里面搭载处理器、WiFi芯片、存储器、智能穿着SoC硬件外,也同期搭载了一颗想远半导体SY6302电量计芯片,搁置在可拆卸电板中。

想远半导体SY6302电量计芯片什物图如上。
我爱音频网归来
夸克AI眼镜S1外不雅接近鄙俗黑框眼镜,打算极简克制,前锋好意思不雅。功能竖立深广,搭载有先进处理器,双显双光机屏幕,相沿高清像素拍照和摄像。换电续航亦然一大亮点,这次眼镜里面选拔的是想远半导体SY6302电量计芯片,该芯片使用16位ADC,可结束内置电板电压、电流和温度的高精度测量。
深圳市想远半导体有限公司开垦于2011年,是国度高新时间企业。公司专注于模数搀杂信号SoC芯片立异打算,发奋于为智能穿着、数据中心、储能系统、新动力汽车等行业提供率先的电源照应系统级芯片惩办决议,包括电源照应SoC芯片、锂电板充电照应芯片、电量计芯片,电源照应PMIC、高压DC-DC休养芯片、低压大电流多相DC-DC,无线充电芯片、多节电板AFE芯片。
在破钞电子领域,想远半导体先后在挪动电源、TWS蓝牙耳机充电仓SoC芯片阛阓占有率第一,成为行业龙头企业。合作念客户包括小米、OPPO、一加、realme、传音、魅族、1MORE、百度、网易、散步者、JBL、哈曼、摩托罗拉等国表里知名品牌公司造成计谋互助滚球app中国官方网站,管事巨匠数亿破钞者。
江南体育(JNsports)官网app下载
备案号: