
咱们的大脑就像一座24小时不绝启动的劳作城市,神经元则是城市里的中枢工场。为了看监工场启动,线粒体(细胞的“发电厂”)必须执续供电。然则,发电进程会产生废旧损耗,淌若这些“破旧电板”(功能失调的线粒体)不成被实时算帐,就会产生毒性垃圾,最终导致神经元歇工以致升天,这即是阿尔茨海默病(AD)的中枢病理之一。
基于此,2026年3月11日,北京脑科学与类脑贪图所Magdalena J. Koziol贪图团队在《Advanced Science》杂志发表了“ALKBH3 m1A Demethylase Deficiency Reduces Alzheimer’s Amyloid-β Pathology”揭示了ALKBH3 m1A去甲基化酶波折可浪漫阿尔茨海默病的淀粉样卵白-β病理篡改。

贪图发现,AD患者及模子小鼠脑内的去甲基化酶ALKBH3终点升高,它会精确“抹除”线粒体自噬中枢因子 PINK1 mRNA上的m1A修饰。这一修饰的缺失导致了线粒体自噬受阻使得功能失调的线粒体在神经元内堆积,进而欺压神经元花样并诱发分解断绝。令东谈主得意的是,诽谤 ALKBH3 水平能显贵减少Aβ斑块并补救分解功能。这不仅发达了 RNA 甲基化调控神经退行性变的新机制,更将ALKBH3汲引为AD诊疗中极具后劲的新药拓荒靶点。

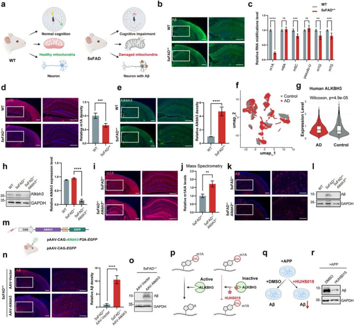
图一 Alkbh3转念5xFAD小鼠海马中的m1A和Aβ
这项贪图揭示了AD的一个新机制:在患病小鼠和患者的大脑挂念中枢区(海马)中,m1A的枢纽RNA修饰显贵减少,其“元凶”是安定擦除该修饰的酶Alkbh3终点增加;
实考证据,不管是通过基因妙技敲Alkbh3,一经使用药物扼制剂(HUHS015)阻断其活性,皆能有用收复m1A水平并大幅减少导致疾病的淀粉样卵白斑块。
反之若东谈主为过抒发Alkbh3则会加快病情恶化,滚球app官网这标明靶向扼制Alkbh3有望成为诊疗阿尔茨海默病的全新战术。

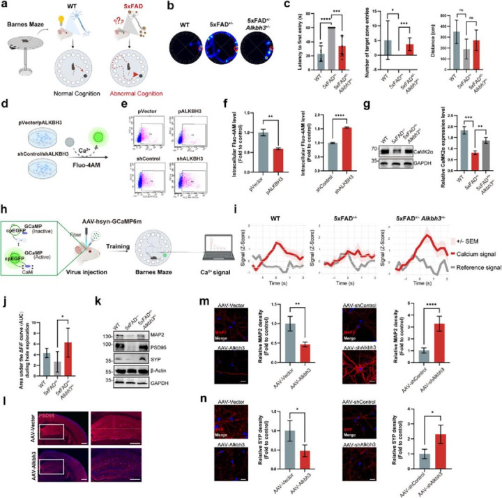
图二 ALKBH3缺失补救了5xFAD小鼠的空间挂念断绝和钙稳态失调
巴恩斯迷宫实考诠释,诽谤ALKBH3的水平能绝对逆转AD模子鼠的空间挂念波折。
其背后的核神思制在于:ALKBH3 就像是神经元里面的“钙信号开关”,其终点升高会锁死钙能源的传导;而一朝扼制ALKBH3,就能让海马受阻的钙信号收复闲居并显贵促进突触和树突分支的结构重塑。
简而言之,扼制该靶点不仅运动了神经元的信息传递通谈(钙能源学),还加固了大脑的硬件枢纽(突触结构),从而精确补救了分解功能。

图三 ALKBH3通过依赖m1A的mRNA修饰调控 PINK1
在发达ALKBH3过抒发对淀粉样卵白的下流影响后,作家归来上游分子事件:ALKBH3若何扼制线粒体自噬?
贪图证据,ALKBH3会精确锁定线粒体自噬的中枢“携带官” PINK1 mRNA。它通曩昔除 PINK1 mRNA上的m1A修饰,导致后者的褂讪性急剧着落,就像给携带官发了一份“限期自毁”的指示,使其半衰期大幅裁减,最终形成神经元内 PINK1 卵白匮乏。
莫得了PINK1的携带,线粒体自噬(算帐废旧线粒体的进程)就会堕入瘫痪,导致功能失调的线粒体在神经元内堆积并产生毒性。东谈主类数据也进一步印证了这种负关连性。这一发现将RNA表不雅遗传失调与线粒体病理径直关联,诠释了通过保护PINK1 mRNA上的m1A标记或扼制ALKBH3不错重塑大脑的算帐功能,招架退行性疾病。
总结
总体而言,ALKBH3-m1A-PINK1轴既可能是早期线粒体功能断绝的会诊生物标志物,亦然一个极具远景的潜在诊疗靶点。作家的数据教导ALKBH3还可能影响Tau卵白磷酸化靠谱的滚球app中国官网,这标明它可能是更庸俗的阿尔茨海默病致病级联反映的潜在转念因子。
华体会体育(HTHSports)官网入口
备案号: