
率先,姆妈怀胎的时候,肉体的免疫系统情景相等关节,若是孕期免疫系统被激活(比如伤风、感染激发的免疫反馈),就可能曲折影响肚子里宝宝的大脑发育。之前科学家仍是发现,这种孕期的免疫激活,是导致宝宝出死后可能出现自闭症这类神经发育问题的一个伏击环境原因。

2026年3月12日,东北大学Motoko Maekawa沟通团队在驰名期刊《Brain, Behavior, and Immunity》发表题为:“Maternal granulocyte colony-stimulating factor alters synaptic maturation and social behaviors in offspring”的沟通职责。
这项沟通将粒细胞集落刺激因子(G-CSF)确信为介导母体免疫激活(MIA)导致后代神经发育荒谬的关节因子。在妊娠期MIA模子中,母体与胚胎的 G-CSF 水平显赫升高。沟通发现,产前败露于 G-CSF 会导致雄性后代内侧前额叶皮层的树突棘密度荒谬加多且锻真金不怕火度裁汰并激发后代的叮咛偏好更动。转录组分析骄贵,G-CSF引起了两性在突触组织及线粒体功能通路上迥然相异的抒发特征。体外实验进一步阐明,G-CSF具有减缓突触锻真金不怕火并增强小胶质细胞吞吃活性的双重作用。
MIA产生的G-CSF 约略朝上樊篱参预胚胎
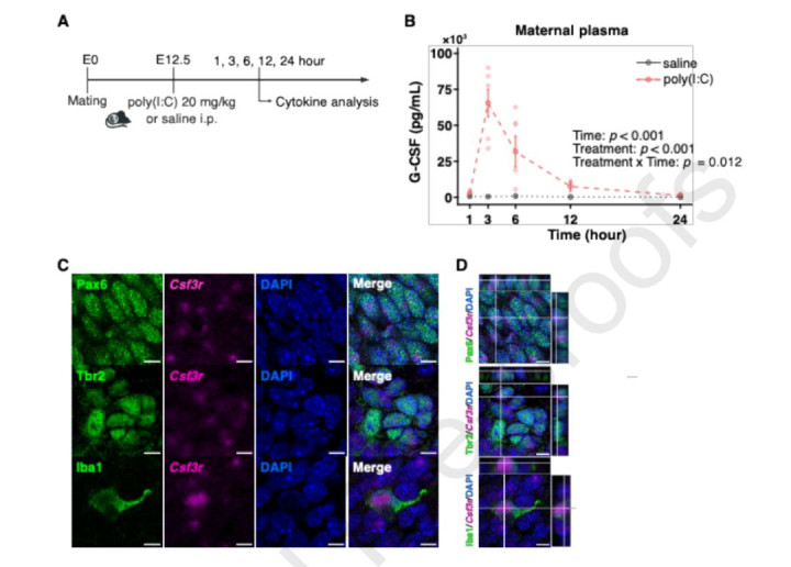
实验骄贵,孕鼠打针 poly(I:C)后,血浆G-CSF水平马上飙升并在 3 小时达峰,随后在 6 小时参预胚胎组织。通过高智慧度的RNAscope时刻发现G-CSF受体(Csf3r)在胚胎皮层平凡抒发,具体隐敝了 Pax6+ 辐照状胶质细胞、Tbr2+中间祖细胞以及 Iba1+ 小胶质细胞。尽管单细胞测序数据因时刻智慧度箝制骄贵受体主要富集于小胶质细胞,但 RNAscope阐明了神经祖细胞雷同抒发该受体。这一发现为G-CSF奏凯作用于胚胎神经前体细胞和小胶质细胞,进而遏抑神经发育提供了坚实的剖解学把柄。

母体败露于hG-CSF会更动雄性后代的树突棘花式,但对雌性后代无此影响
沟通发现,滚球app在胚胎期第 12.5 天败露于高剂量hG-CSF(800 µg/kg)会导致雄性后代成年后前额叶皮层的神经元结构荒谬,具体阐发为树突棘密度显赫加多,且伴有显然的发育延伸。比较之下,雌性后代虽有密度加多的趋势。
此外,低剂量组未见显然更动,且该惩办并不影响存活率或滋长等基本生理标的。着力标明,G-CSF 对突触构建的影响具有显然的剂量依赖性,且初步露出出性别各别的倾向(雄性更敏锐),这为 MIA 关连神经发育讳饰提供了奏凯的病理把柄。

母体败露于hG-CSF会更动雄性和雌性后代的叮咛活动
作家接下来推行了母体败露于hG-CSF是否影响后代的活动。在叮咛偏好测试中,吸收高剂量hG-CSF惩办的雄性后代阐发出叮咛偏好裁汰,而同等惩办的雌性后代则骄贵出叮咛偏好加多。
在同性别的总共动物中,叮咛指数与树突棘密度在雌性中呈正关连,而在雄性中则无此关联。在两种性别的低剂量hG-CSF后代中均未不雅察到各别。在其他活动学测试中,高剂量hG-CSF惩办的雌性后代在旷场中心区域停留时刻更长,而低剂量hG-CSF惩办的雌性后代在出死后第8天和第10天发出的超声波叫声较少。

沟通趣味趣味
这些发现拓展了MIA沟通的认识框架,并强调了探索除经典促炎细胞因子除外的非传统免疫介质的伏击性。
这些发现揭示了G-CSF在塑造神经发育中此前未被意志的作用,并为暴露母体炎症怎样促成神经发育讳饰和精神疾病(包括自闭症谱系讳饰靠谱的滚球app中国官网,ASD)的风险提供了机制层面的见识。
华体会体育(HTHSports)官网入口
备案号: